回路図
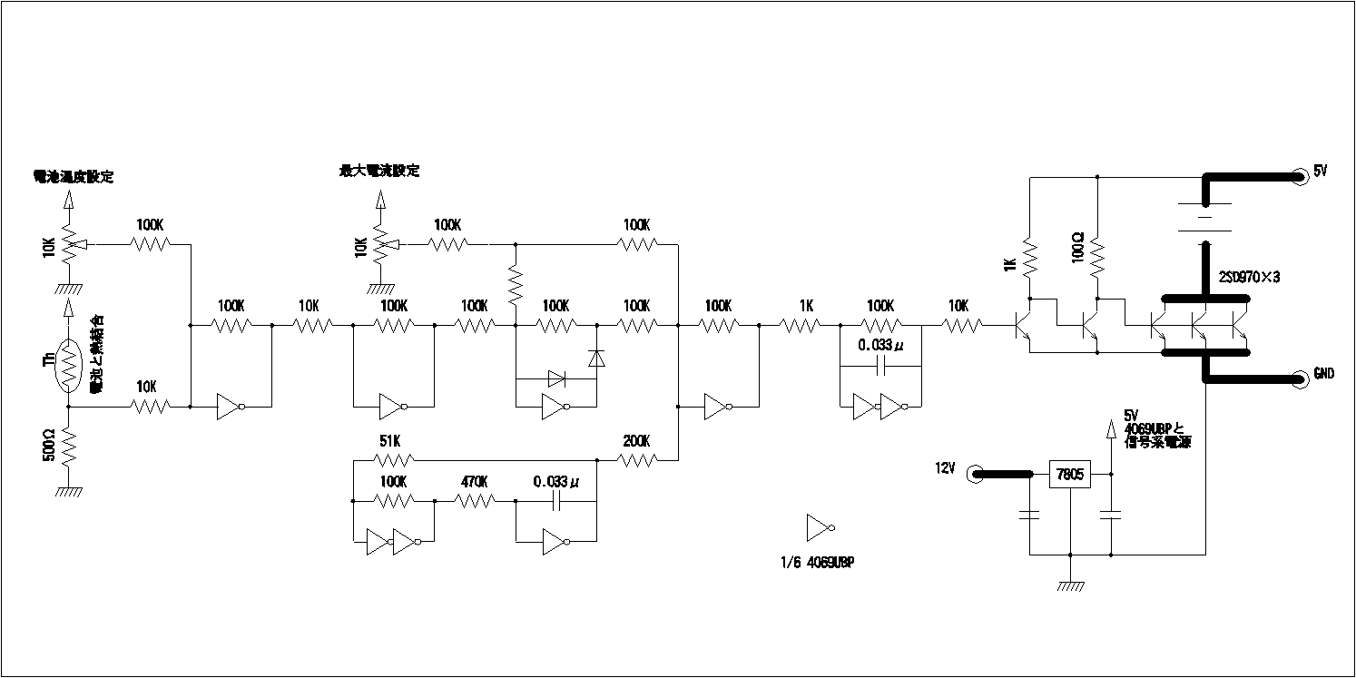
説明  この充電器は極めて危険です。技術的な参考の意味で回路を掲載していますが、模倣しないで下さい。このページで紹介した情報を利用した場合、利用とその結果生じたいかなる事態にもドクは一切責任を負いません。
 本充電装置の回路図です。充電系の5Vとは別に3端子で作った安定した5Vを使用 しています。アースの取り回しが悪いと、容易に発振します。


戻る

回路